To send E-mail about Grievance use the following E -mail Id.
shrisamarthiomt@gmail.com
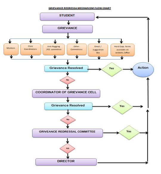
Aim:
To ensure transparency and support for students admitted and with paramount Objective of preventing unfair practices and to provide a mechanism for fair redressal of grievance.
Reference:
Notification dated 25 May 2012 - F. No. 37-3/Lega112012, Clause 1 of Section 23 of the All India Council for Technical Education, Act, 1987 (52 of 1987).
Objectives:
| SR. NO. | NAME OF THE MEMBER | REPRESENTATION |
| 1 | Dr. Anna Unde | Chairman |
| 2 | Prof.Rahul Salve | Teaching Representative and Secretary |
| 3 | Dr. Ganesh Badade | Teaching Representative |
| 4 | Dr. Pravin Awari | Member |
| 5 | Mr. Balkrishna Kokate | Non-Teaching Representatives |
| 7 | Miss.Ruchira Bhor | Student Representative |
| 8 | Mr.Kalpesh Jadhav | Student Representative |
| 9 | Mr. Irfan Shaikh | Student Representative |
| 10 | Miss. Nikita Wavhal | Student Representative |
Aim
To create and maintain an environment free from sexual harassment in the Institute. The Institute strongly disapproves of any conduct that constitutes sexual harassment
| Sr. No | Name | REPRESENTATION |
| 1 | Prof.Kalyani Hire | Chairman |
| 2 | Prof. Maniyar Fiza | Secretary |
| 3 | Prof. Shinde S.A | Women Teacher Representative |
| 5 | Prof.Rahul Salve | Men Teacher Representative |
| 4 | Mr. Pravin Abhang | Non-Teaching Representative |
| 5 | Miss.Ambekar Manisha Anil | Women Student Re Representative |
| 6 | Miss.Gaikwad Komal Nanasaheb | Women Student Re Representative |
| 7 | Miss.Ambre Tanuja Bhausaheb | Women Student Re Representative |
| 8 | Miss.Rayakar Shital Babasaheb | Women Student Re Representative |
| 9 | Miss.Kambale Kshitija Mahendra | Women Student Re Representative |
Shri Swami Samarth Institute of Management and Technology (SSSIMT) maintains a strict zero-tolerance policy against ragging in any form. Ragging is completely prohibited both inside and outside the campus premises. Any individual found violating this rule will face stringent disciplinary action without any exception or leniency.
For detailed information, please refer to the UGC Anti-Ragging Guidelines.
The Institute has also constituted an “Anti-Ragging Committee & Squad”
| Sr. | Name | Designation |
| No. | Name | Designation |
| 1 | Prof. Dr. Anna Unde (Director ) | Chairman |
| 1 | Chairman | |
| 2 | Prof. Pravin Awari | Member |
| 2 | (Representative – Faculty) | Member |
| 3 | Prof. Kalyani Hire | Member |
| 3 | Representation -Teaching Staff | Member |
| 4 | Miss. Pakale Swapnali | Member |
| 5 | Mr.Phad Balaji | Member |
| 6 | Miss.Phapale Archana | Member |
| 7 | Mr.Kale Nikhil | Member |
| 8 | Miss. Lahamage Devika | Member |
